位置 : 
>报名即可进入校测的8所强基高校盘点

报名即可进入校测的8所强基高校盘点

点击:1 2024-03-23 来源:


强基计划是高考升学的途径之一,但是很多考生总是坦言,学校的初审以及考核太难,今天小编就为大家介绍8所仅报名即可进入校测的强基计划高校,这一类学校被称为“复交南”模式院校,一起来看!



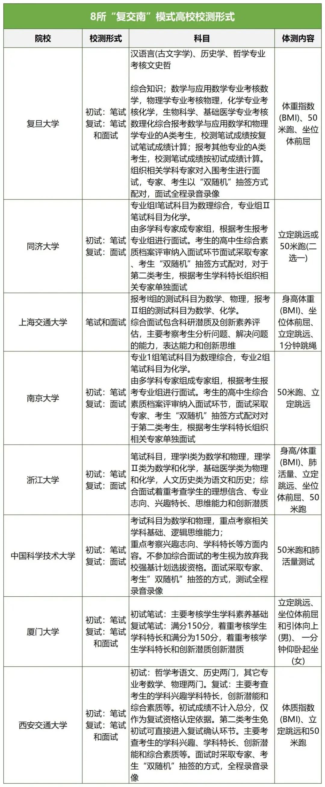
2023年共有8所强基高校,报名即可进入校测分别是浙江大学、复旦大学、上海交通大学、中国科学技术大学、南京大学、厦门大学、同济大学、西安交通大学,加入“复交南”模式,即校测时间提前至高考出分前所有报名的考生高考后均直接参加初试,根据初试成绩确定参加复试名单,高考出分后直接录取。相当于“全员破格式入围”,以下为8所院校校测形式及内容,供各位家长参考:

报名即可进入校测的8所强基高校盘点

复交南三校入围及校测模式的调整,一方面很大程度上给了考生参与校测角逐的机会,对清北招生带来一定冲击,部分成绩在清北线边缘的学生,择校更纠结;另一方面,从往年情况看,8所院校中尤其是华五院校难度通常接近或等于竞赛水平,有竞赛基础的考生更能发挥优势,这对于竞赛强但高考成绩较弱的考生来说增加了入围概率,也从侧面反映出三校强基对竞赛生的偏好。此外,2024届及低年级考生报考时需注意,复旦、上交大、南大招录时间提前趋同综合评价,校测可能撞车,对想要同时报考综合评价的考生择校难度或增加。

2024年强基计划招生即将启动,强基计划虽然招生专业是基础学科,但是因为院校层次高,考生报考能有降分被录取的机会,所以还是受到考生和家长的追捧,竞争非常激烈,因此各位考生一定要认证准备!


声明:本文内容及图片来源于网络,如有侵权请联系网站管理员删除。



Copyright © 2015-2021 Jtyhjy Inc. All Rights Reserved 赣ICP备17012273号-1 赣公网安备 36010802000190号 江西多宝格教育咨询有限公司 赣ICP备17012273号